互联网转载 具体未测试
功能说明:
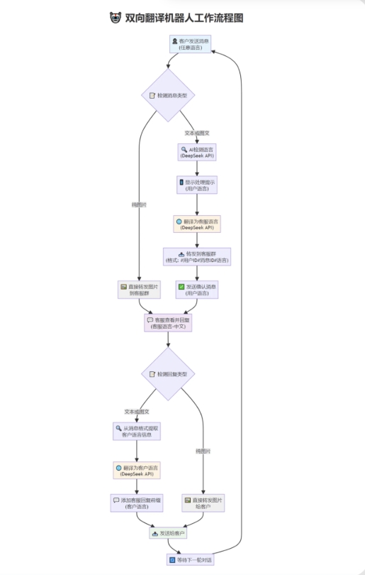
1.双向功能,这个不用说
2.将客户消息翻译为客服配置的指定语言,不管客户消息是哪个国家的语言,只要是deepseek能识别的语言都可以。
3.将客户发送的消息翻译为符合客户国家口语习惯的语言
![图片[3]-A2846tgAI全自动翻译智能人工客服 客服机器人源码 带视频搭建教程-柠檬源码网](https://www.maopao.cc/wp-content/uploads/replace/4b6ca182e5e77eb7e3c3a800939a3592.jpeg)
先人一步获取最新项目资讯,请Ctrl+D收藏本站。
© 版权声明
- 本站名称:冒泡网
- 永久网址:www.maopao.cc
- 内容如有侵权,请联系站长 QQ442520886。
- 本站资源不代表本站立场,请自行甄别真伪。
- 禁止发布违法信息,发现请举报。
- 云盘链接失效请留言,第一时间补链。
THE END








